Page or Post Creation - My Method
For those who need a process to follow (like I do), here is the way I use my keyword research to create my posts and pages. It uses the " All In One SEO" plugin, but is probably possible with alternatives.
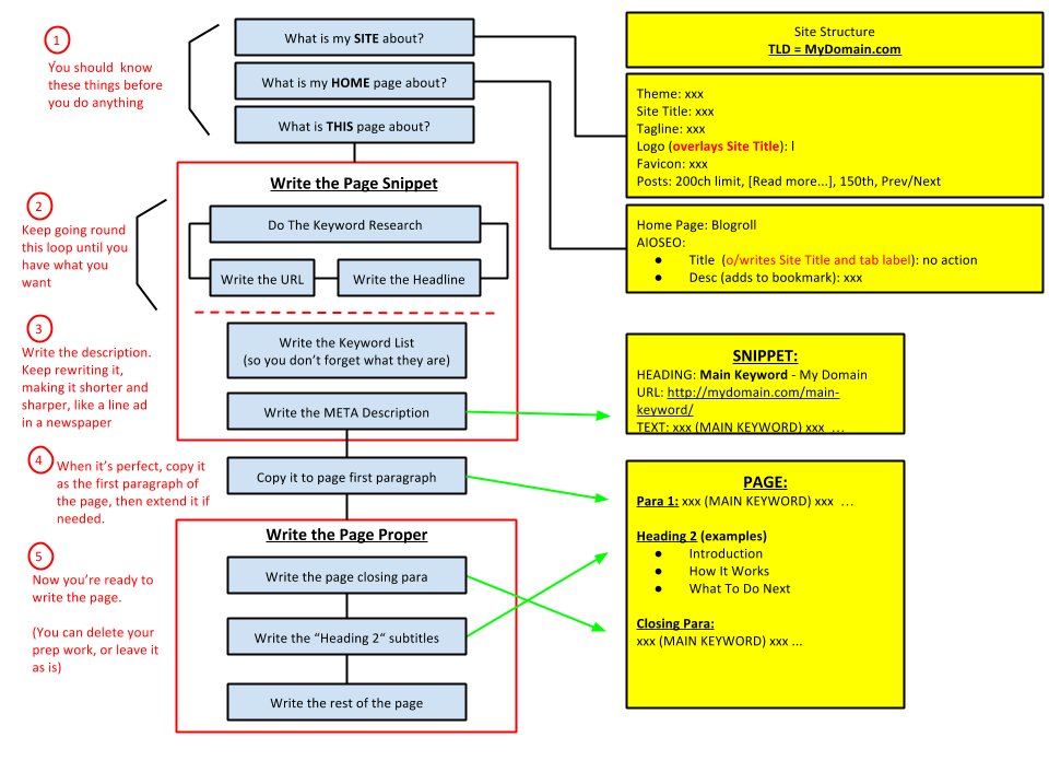
Follow the blue boxes, starting at the top. The yellow boxes show typical results of the actions. I actually have little pieces of yellow paper giving these "summaries" of my actual pages.

1: Be sure you know - in general terms - what your site is about. Be sure you know - in general terms - what your Home Page is about. Have a good general idea what this new page is going to be about.
Now you're ready to write "The SERP Snippet". Remember that the SERP entry is the ONLY contact you have with your potential site visitor.
Go into WP editor, and create new (or edit existing) page or post, Scroll down to where it says All In One SEO Pack and "Preview Snippet". Here you can see what your SERP entry will look like. You have 3 boxes "Title", "Description", "Keywords".
2: The first part of the process is totally circular, going round and round in ever decreasing circles, homing in on "THE" keywords(s). Try a keyword in the title and in the URL. Keep changing it until you get "THE ONE". Keep watching the snippet to make sure it looks sane.
3: Put your chosen keywords in the "Keywords" panel, so you don't forget what they are while you're playing with the other bits. Now start writing the description, not forgetting to include the main keyword. Write it as if it were a tweet, ie 140 chars, but allow it to "overspill" a bit. It always looks more interesting if the snippet ends halfway through a word or phrase with "...".
Personally I will spend more time on the description than I do on my entire page.
4: When the description is PERFECT, and fits PERFECTLY with the title and the URL, then copy it as the first paragraph of the page. If you want to extend the paragraph there, go ahead.
5: Write the closing paragraph of the page, not forgetting to include the main keyword. Then write the headings and the subtitles.
Finally, flesh out the page, forgetting entirely about keywords.
Join FREE & Launch Your Business!
Exclusive Bonus - Offer Ends at Midnight Today
00
Hours
:
00
Minutes
:
00
Seconds
2,000 AI Credits Worth $10 USD
Build a Logo + Website That Attracts Customers
400 Credits
Discover Hot Niches with AI Market Research
100 Credits
Create SEO Content That Ranks & Converts
800 Credits
Find Affiliate Offers Up to $500/Sale
10 Credits
Access a Community of 2.9M+ Members
Recent Comments
38
Excuse the ignorance but what would qualify as "adjustable infographic"?
I use Google's drawing tool, which saves as ".gdraw". I suspect that this can be imported into a range of drawing tools. Does that help?
Wow. This is easy. Such an abundance of free tools available. The mind boggles. Thanks Loes.
See more comments
Join FREE & Launch Your Business!
Exclusive Bonus - Offer Ends at Midnight Today
00
Hours
:
00
Minutes
:
00
Seconds
2,000 AI Credits Worth $10 USD
Build a Logo + Website That Attracts Customers
400 Credits
Discover Hot Niches with AI Market Research
100 Credits
Create SEO Content That Ranks & Converts
800 Credits
Find Affiliate Offers Up to $500/Sale
10 Credits
Access a Community of 2.9M+ Members
Great schematics. I am also saving for later review. Too much to take in at one time!